洲际附加赛2组 _徽商银行被罚超800万元!涉违规放贷、异地业务不合规等
皇冠信用网会员注册网址(www.hg0088.us)皇冠会员开户_登3代理>皇冠体育/—开会员账号—皇冠信用网招登1登2登3<平台出租>【大河财立方消息】12月7日消息,安徽金融监管局日前披露的行政处罚信息显示,因违规发放贷款、异地业务不合规等,徽商银行股份有限公司被罚815万元,多名责任人合计被罚21万元洲际附加赛2组 。
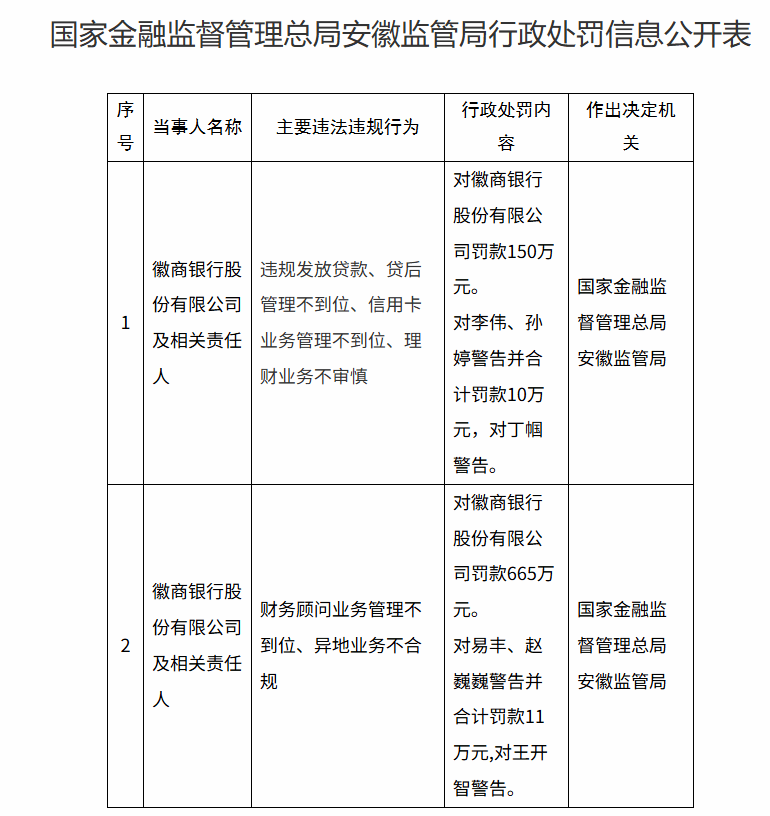
处罚信息显示,徽商银行因违规发放贷款、贷后管理不到位、信用卡业务管理不到位、理财业务不审慎,被罚150万元;相关责任人李伟、孙婷受到警告并合计罚款10万元,责任人丁帼受到警告洲际附加赛2组 。
因财务顾问业务管理不到位、异地业务不合规,徽商银行被罚665万元;相关责任人易丰、赵巍巍受到警告,并合计罚款11万元,责任人王开智受到警告洲际附加赛2组 。
同日,国家金融监管总局巢湖监管分局披露信息显示,因贷后管理不到位,徽商银行巢湖支行被罚30万元,相关责任人张迁被警告洲际附加赛2组 。

值得注意的是,下半年以来,徽商银行因各类违法违规行为多次被处罚洲际附加赛2组 。
10月24日,徽商银行因贷款产品管理不审慎、贷款三查不到位,被安徽金融监管局处罚240万元洲际附加赛2组 。同时禁止王涛从事银行业工作10年;对张晓乐、高朦给予警告。
徽商银行合肥包河工业园支行及相关责任人因贷前调查不尽职,被监管处罚30万元,同时对韦杰给予警告洲际附加赛2组 。
徽商银行合肥宁国路支行相关责任人唐勇因贷前、贷后管理不到位,行政处罚内容为禁止从事银行业工作终身洲际附加赛2组 。
9月30日,中国人民银行安徽省分行行政处罚决定信息公示表显示,徽商银行因违反金融统计相关规定,被中国人民银行安徽省分行罚款20万元洲际附加赛2组 。
公开信息显示,今年上半年,徽商银行实现营业收入211.57亿元,同比增2.25%;净利润93.28亿元,同比增长3.81%洲际附加赛2组 。截至6月末,该行资产总额达2.25万亿元,较年初增幅11.82%。截至2025年6月末,徽商银行不良贷款余额为107.65亿元,较年初增加8.89亿元;不良贷款率为0.98%,较年初下降0.01个百分点。
责编:史健 | 审核:李震 | 监审:古筝
猜你喜欢
- 4小时前摩洛哥 vs 海地 _以色列首都已全面停电!伊朗新领袖比想象中还要强硬,特朗普貌似要撑不住了
- 6小时前加拿大 vs 卡塔尔 _第33波!10枚导弹全命中!伊朗发出停火条件,特朗普只能认输?
- 8小时前墨西哥 vs 韩国 _见证历史!阿德巴约83分超越科比 热火狂胜奇才
- 16小时前皇冠信用网代理注册 _湖南一疯狗当街咬伤数人及十几条狗,被周边商户联合捕杀,镇政府:民警将开展抓捕工作,居民抓到疯狗可自行处置,但严禁食用
- 1天前皇冠信用网登2 _采纳了!全国人大代表樊芸接到反馈,住建部将着手把《物业管理条例》改为《物业服务条例》
- 1天前皇冠信用网注册 _伊朗这次完全可以摧毁以色列,打败小霸王,迎来中东乃至世界和平
- 3天前皇冠2登录welcome _中东最大美空军基地被毁画面曝光,伊朗证明导弹决胜论的可怕
- 4天前皇冠代理怎么拿 _全国政协委员周鸿祎:编程正在被AI取代,未来文科生更有优势
- 4天前皇冠信用网 _河南省委书记刘宁:即使任务再重、财力再紧,涉及民生的工作一天也不能拖,关乎民生的投入一点儿也不能降,该办的民生实事一件也不能少
- 4天前如何找当地皇冠代理 _原创好药卖青苗?张文宏委员发出灵魂之问!中国“好苗子”一转手到国外,对方回报超10倍暴利!如何破解→
- 6天前皇冠信用网会员申请网址 _“叔公发烟,千子万孙!”广东小朋友蜂拥上门闹元宵年味爆棚,拍摄者:庆祝新婚的习俗
- 6天前皇冠信用网结算日 _深圳节后房租涨5%~10%?每经记者实探:核心区小户型成涨价主力,并非普涨
- 6天前皇冠信用网代理怎么申请 _大战打到今天,我们必须看清美国真实目标,是为了重创中国能源
- 7天前世界杯皇冠足球平台 _钨价大涨,概念股集体飘红
- 7天前体育皇冠信用网 _伊朗一军舰在斯里兰卡沿海沉没,美方:美军潜艇干的
- 7天前皇冠信用网APP下载 _四川银行系高管“集体空降”,长城华西银行业绩承压待解
- 1周前皇冠信用网在线开户 _恐慌飙升!重挫超2000点,欧美股市暴跌
- 1周前皇冠信用网登123出租 _钧正平:中国人民永远都要保持居安思危的清醒
- 1周前皇冠信用网会员注册网址 _钨粉价格一年狂飙近五倍创新高 产业链集体调价 业内:短期内供需紧张格局难改
- 2周前皇冠信用网代理注册_山东一50多岁村支书酒后猥亵同村16岁女孩,事发时女孩和聋哑妈妈在家,一审获刑一年八个月不服上诉
- 2周前皇冠信用网代理注册_“实在站不动了”,一等9分钟,有人干脆直接坐地上!上海一地铁站“无座可坐”,工作人员回应
- 2周前皇冠信用网代理注册_小偷误将肾结石当黄金偷走,失主:两块肾结石用盒子装着,小偷以为那是值钱的黄金
- 2周前皇冠信用网会员注册_老人狂买26万元金条!扬州一金店员工暗中报警
- 2周前皇冠信用网会员注册_绕过比亚迪,偏去参观宇树,首次来华的默茨,不会成为默克尔第二


网友评论